3、中國在燃料電池領域早有補貼和稅收減免計劃
我國從2001年就確立了“863計劃電動汽車重大專項”項目,確定三縱三橫戰略,以純電動、混合電動和燃料電池汽車為三縱,以多能源動力總成控制、驅動電機和動力蓄電池為三橫。近年來,由于鋰動力電池汽車補貼較高及比亞迪等一批純電動車廠成功走出來,國內以鋰電池作為汽車動力應用的廠商數量劇增,相比其他國家,我國在燃料電池領域的扶持力度還不夠大,但在燃料電池領域的規劃綱要和戰略定調已經出現苗頭。
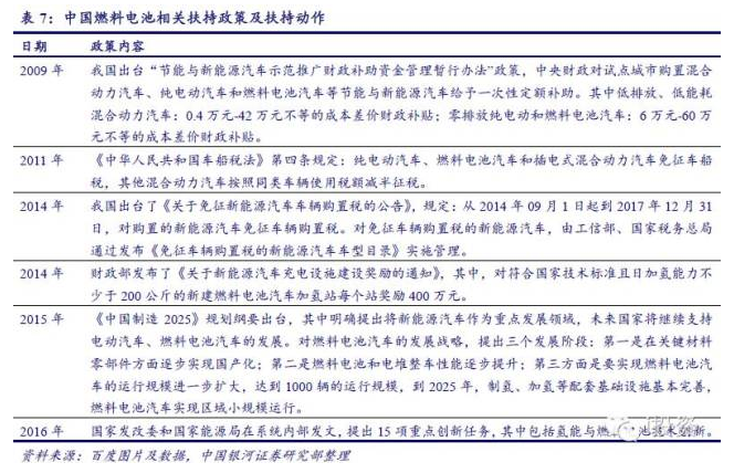
2015年《中國制造2025》規劃綱要出臺,其中包括未來國家將繼續支持燃料電池汽車的發展。對燃料電池汽車的發展戰略,提出三個發展階段:第一是在關鍵材料零部件方面逐步實現國產化;第二是燃料電池和電堆整車性能逐步提升;第三方面是要實現燃料電池汽車的運行規模進一步擴大,達到1000輛的運行規模,到2025年,制氫、加氫等配套基礎設施基本完善,燃料電池汽車實現區域小規模運行。
近日,國家發改委和國家能源局在系統內部印發《能源技術革命創新行動計劃(2016-2030年)》,并同時發布了《能源技術革命重點創新行動路線圖》,提出了15項重點創新任務,其中包括氫能與燃料電池技術創新。

三、中國在燃料電池領域早有補貼和稅收減免計劃
我國從2001年就確立了“863計劃電動汽車重大專項”項目,確定三縱三橫戰略,以純電動、混合電動和燃料電池汽車為三縱,以多能源動力總成控制、驅動電機和動力蓄電池為三橫。近年來,由于鋰動力電池汽車補貼較高及比亞迪等一批純電動車廠成功走出來,國內以鋰電池作為汽車動力應用的廠商數量劇增,相比其他國家,我國在燃料電池領域的扶持力度還不夠大,但在燃料電池領域的規劃綱要和戰略定調已經出現苗頭。
2015年《中國制造2025》規劃綱要出臺,其中包括未來國家將繼續支持燃料電池汽車的發展。對燃料電池汽車的發展戰略,提出三個發展階段:第一是在關鍵材料零部件方面逐步實現國產化;第二是燃料電池和電堆整車性能逐步提升;第三方面是要實現燃料電池汽車的運行規模進一步擴大,達到1000輛的運行規模,到2025年,制氫、加氫等配套基礎設施基本完善,燃料電池汽車實現區域小規模運行。
近日,國家發改委和國家能源局在系統內部印發《能源技術革命創新行動計劃(2016-2030年)》,并同時發布了《能源技術革命重點創新行動路線圖》,提出了15項重點創新任務,其中包括氫能與燃料電池技術創新。


面對石油能源危機以及環境危機,全球主要發達國家在推進新能源汽車產業化方面態度積極,通過制定產銷目標及政策補貼推動市場的培育和發展。尤其是美國、法國、日本等傳統汽車強國發展決心堅定、制定推廣目標較為宏大。

(1)目前燃料電池汽車數量占比依然很低,第三方預測機構調高未來出貨預期
目前新能源汽車的主流技術路線包括純電動汽車(鋰電池車)、混合動力汽車和燃料電池汽車。研究機構Navigant此前發布報告指出,燃料汽車市場規模還比較小,在新能源汽車中占比仍然較低,2011年和2012年的發貨量不足500輛,但這幾年隨著豐田、現代、本田、奧迪、寶馬等不斷推出燃料電池車型,并且豐田開放了相關專利,這一行業可能將加速商業化。
Navigant認為燃料電池汽車有望在2015-2017年后出現爆發,并預計全球燃料電池汽車銷量未來呈幾何級增長,到2030年將超過200萬輛。
日本調查公司富士經濟預測,2030年度燃料電池汽車全球市場規模將超過198萬-199萬輛,總金額將達4.75萬億日元,而2014年度全球市場規模約為11億日元,潛力增長空間巨大!

(2)燃料電池汽車具備獨特的性能優勢
燃料電池汽車具備多方面性能優勢,得到業內越來越多的關注,甚至有不少專家認為,氫燃料電池汽車最終將取代純電動汽車,成為未來交通工具的最佳解決方案。
如前面所說,換料電池最大的好處是環保!還是環保!其基本原理直接將化學能轉換為電能,效率可以至少高達50%以上,無燃燒,不排放有害尾氣,只排放水。
工作效率高,燃料來源廣。盡管現在氫燃料主要是從天然氣中獲得,但是未來可以利用可再生的生物質或者水電、太陽能、風能、地熱能等再生能源制取氫燃料。
“充電”快(燃料加注快)。普通的純電動汽車充滿電一般需要4-6個小時,而燃料電池汽車燃料加注時間僅為幾分鐘,并且車輛的駕乘感受與傳統能源汽車更為相似。
自重非常輕。不同于鋰電池電動汽車通過數百公斤的電池組增大續駛里程,燃料電池汽車加注10來斤的氫氣就可以一口氣跑上400公里,比起純電動汽車來說,氫燃料電池汽車更能勝任長途出行,而非城市短途。
能量密度高。氫燃料電池能量密度可達300多wh/kg,幾乎是純電動汽車能量密度的數倍。


(二)燃料電池汽車呼聲越來越高,可能進入新一輪熱潮
1966年,通用汽車首次推出全球第一款燃料電池汽車,這是一款由通用汽車C Handivan改裝的汽車,被命名為Electrovan,它是燃料電池動力向汽車應用探索落地的第一步,并由此開啟了燃料電池汽車的大時代。

2000年左右,全球開啟第一輪燃料電池汽車研發熱潮。美國、歐洲、日本的各大汽車生產廠家紛紛投入巨資開發燃料電池技術、組成聯盟進行燃料電池車的相關研究、試驗與生產。各大汽車公司,包括奔馳、通用、豐田等都認為,到2004年燃料電池車將能夠批量生產。但是由于燃料電池技術、氫能源存儲等因素的限制,燃料電池汽車最終沒能實現產業化。
2009年的哥本哈根氣候變化大會再一次將節能減排提上議程,政府為達成溫室氣體減排目標而對燃料電池及燃料電池汽車廠商進行補貼和稅收減免,燃料電池汽車再次被業界關注。
2012年特斯拉全新電動車系列“Model S”首輛電動跑車正式交付再次引發了新能源汽車的新一輪高潮,各大車廠紛紛推出新能源汽車,多個國家也大力出臺各種扶持政策促進新能源汽車的發展,特斯拉引領的鋰電池純電動車進入快速發展期。與此同時,作為新能源汽車的一種,燃料電池技術路線也開始得到關注。
尤其是最近幾年,鋰動力電池汽車在不斷放量的同時也逐步開始面臨礦產資源瓶頸、回收難、可能造成的污染大等問題,而與之相伴的是燃料電池技術快速提高、氫能源存儲及加氫站建設得到改善、燃料電池綜合成本快速下降等各種有利于燃料電池汽車發展的條件逐步具備,燃料電池的呼聲越來越高。
近一兩年,豐田、本田、奔馳、通用、現代、福特、寶馬等國際車廠紛紛推出燃料電池汽車計劃,推出并研發了多個車型,燃料電池新車型將在2016-2018年密集上市銷售。如果說此前的燃料電池汽車還只是概念車型的話,近兩三年以來,燃料電池汽車商業化開始被逐步推動。
目前,豐田、本田和現代等車廠都相繼提出燃料電池汽車商業化目標。
豐田的燃料電池汽車商業化目標最為宏偉,豐田此前提出計劃在2015年銷售700輛Mirial燃料電池汽車,主要銷售對象為日本、美國加州政府部門和機構,并計劃2017年在美國銷售3000輛汽車,最終2020年該燃料電池車銷量達到1萬輛。

現代汽車此前計劃2015年全球銷售燃料電池汽車途勝達到1000輛;截至2015年5月,現代途勝氫燃料電池汽車全球銷量是273輛;而2014年全年的銷量才只有128輛。
目前我們無法確切獲取2015全年的最新銷售數據,但是按照市場追捧及日本等政府扶持的力度看,兩款車型已經帶動了燃料汽車產業的新一輪熱潮。豐田Mirial燃料電池功率為114kW,現代途勝ix35燃料電池功率為100kW,如果這兩款車達到計劃銷量,將為2015年燃料電池總裝容量增加179.8MW,即便銷售不達預期,其帶動的總裝容量上升速度依然驚人,幾乎與2014年全年的總裝容量相當!
無論如何,隨著各大車廠燃料電池汽車的量產,燃料電池汽車將成為驅動燃料電池總裝容量快速增長的重要力量,燃料電池汽車或將迎來新一輪發展期。


電池網微信












